游客,您好
注册 登陆 退出 登录帮助 用户中心 搜索 康佳电视串号检测 备用网址 关于 加入收藏
家电 电脑 平板 游戏 数据 软件 电玩 东芝 L G BOE 微鲸 夏普 风行 暴风 麦龙 联通 金正 鼎科 论坛
虹星 三星 厦华 熊猫 联想 同方 韩电 乐视 拓步 CNC 看尚 小米 PPTV 杂牌 中韩 现代 惠科 理想 山水
[电视机] [影碟机] [音响功放] [冰箱空调] [汽车电路] [家用电器] [电器配件] [刷机教程]                    
家电 - 电视机 - 创维 - 显象管型 - 浏览家电
创维5000-2939型彩电自动关机故障检修
发布日期:2013-3-13 9:26:53 作者: 出处: 浏览:76 人次 【

创维彩电自动关机故障检修两例
2001年,第41期,类别:彩电维修

 [例1] 一台创维5000-2939型彩电经常出现遥控失灵,工作约五分钟后便自动关机,而电源指示灯常亮。
  电源指示灯常亮,说明开关电源部分基本正常。在出现自动关机故障后,测+B端输出的140V电压消失,反复按压遥控器开机键,听不到继电器的动作响声,而测+27V和+8V输出电压一直正常。可以初步判断故障出在遥控开/待机电路。
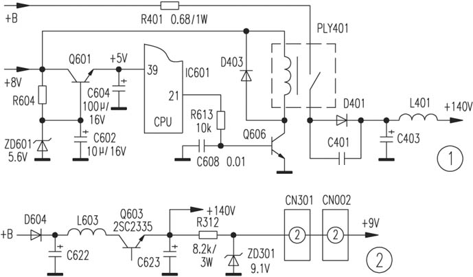
  本机采用以继电器断开行扫描供电的方式实现遥控开/待机功能(见图1),其控制原理如下:正常开机时CPU{21}脚输出高电平,Q606导通,继电器PLY401开关触点被吸合,行扫描电路获得+140V电源开始工作;待机时,CPU{21}脚转为0V低电平,Q606失去偏压而截止,PLY401触点释放,行扫描电路停止工作,达到待机目的。测Q606 b极和CPU{21}脚电压均为0V,且不随遥控开/待机*作而变化,测CPU{39}脚+5V供电电压仅在4.3V左右摆动,稳压调整管Q601 b极电压为4.9V(正常值为5.6V),而c极+8V供电正常。检查Q601 b极稳压及偏置元件R604、ZD601和C602,发现ZD601热稳定性已明显变差,用一只5.6V/0.5W稳压管更换后故障排除。
  由于ZD601性能变差,导致CPU+5V供电电压偏低且不稳定,当CPU的供电低于4.5V时I2C总线将通过CPU内部逻辑电路发出保护性关机指令,由{21}脚输出低电平,驱使待机电路执行待机。因此检修此类不定时自动关机或启动困难故障时,应先对CPU供电电压进行核查。
 [例2] 一台创维CTV-8259KNK型彩电,正常收看节目时经常出现无规律自动关机和开机,指示灯常亮;有时还出现二次开机困难现象。
  从故障现象分析,此故障的主要原因有:1)开/待机控制电路失控;2)行扫描电路出现间歇性开路及保护现象,致使高、中、低压输出中断;3)行扫描小信号产生电路异常或X射线保护电路动作,致使行扫描级得不到正常激励脉冲。
  故障出现时,测Q603 e极输出电压+140V及行管Q302 c极电压正常,说明开关电源及开/待机电路工作是正常的;测Q302和行推动管Q301 b极电压均为0V,小信号处理电路IC201(TA8659AN){39}、{40}脚电压均为0V。其中{40}脚为行振荡级+9V供电端,该电压消失,显然应着重查+9V供电输出电路。当用改锥绝缘柄轻触电源/扫描板CN301接线排时(见图2)行电路恢复工作,光栅出现,松开后光栅又随之消失。关机仔细察看线路底板,发现CN301{2}脚焊盘边缘处铜箔有一极细裂纹,清除表面附着物,重新焊接断口后,长时间试机故障不再出现。
  值得一提的是,检修此类因行供电电路虚焊或开路造成的不定时自动开/关机故障时,动作应迅速果断,在进行必要通电测量步骤后,最好采用断电检测,不可长时间开机反复测量或试验,否则很容易使行管因能耗过大而损坏。

共有1条家电 页次:1/1 分页: 9 1 :
发布人:----- 】·【推荐好友】·【打印】·【顶部
相关家电
[显象管型] ·创维5000-2939型彩电自动关机故障检修 2013-03-13
相关评论
   系统暂时关闭评论功能!
最新家电
 长虹液晶电视数据查找...
 GBJ25005 GBJ2501 GB...
 U盘刷机的准备U盘和基...
 AOZ1037的引脚功能
 AOZ3015AI的引脚功能
 刷你的数据灯都不亮了...
热门家电
 AOZ3015AI的引脚功能
 TCL超级芯片8859CSNG...
 海信变频压缩机UVW三...
 JT1199,CH341编程...
 松下NN-K652电脑...
 松下电饭煲显示U15
推荐家电
文章搜索
关键字:
网站声明 | 网站留言 | 友情链接 | 与我在线
Copyright ? 数据之家 All Rights Reserved.2002-2099
邮:2843417081@qq.com