游客,您好
注册 登陆 退出 登录帮助 用户中心 搜索 康佳电视串号检测 备用网址 关于 加入收藏
家电 电脑 平板 游戏 数据 软件 电玩 东芝 L G BOE 微鲸 夏普 风行 暴风 麦龙 联通 金正 鼎科 论坛
虹星 三星 厦华 熊猫 联想 同方 韩电 乐视 拓步 CNC 看尚 小米 PPTV 杂牌 中韩 现代 惠科 理想 山水
[电视机] [影碟机] [音响功放] [冰箱空调] [汽车电路] [家用电器] [电器配件] [刷机教程]                    
家电 - 电视机 - 长虹 - 显象管型 - 浏览家电
长虹C2588K彩电图像正常,伴音轻但不失真
发布日期:2013-3-12 12:18:28 作者: 出处: 浏览:129 人次 【

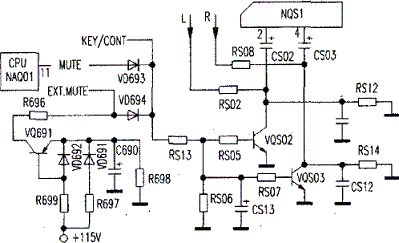
该机NQSl(TA8211AH)为双通道音频功放IC,测其⑨脚+24V供电正常且稳定。因该机左右扬声器均音量轻,故判断故障部位在左右音频通道的公共部分包括静噪电路。拔出XPV2B插座,从AV板直接引出R、L伴音信号至机外功放,试听音量正常,确定故障部位在静噪电路。

该机设有多路静噪控制电路,包括 KEY/CONT、CPU MUTE、防开关机冲击静噪、EXT MUTE等(见附图)。测静噪公共点VD694负端有1.2V电压,分析此电压应足以使静噪管VQS02、VQS03弱导通从而旁路音频信号。为证实,焊脱电阻RSl3,试机音量恢复正常,考虑到在各路静噪电路中,由 VQ691等元件组成的防开/关机冲击电路与115V相连,故障率应相对较高,测VQ691 b、e极电压为110V,而c极为9.1V,正常工作时c极电压应为0V.即 VQ69l应为截止状态,证实V969l已损坏。将VQ691(2SA949Y)换新后恢复RSl3试机,故障排除。

共有1条家电 页次:1/1 分页: 9 1 :
发布人:----- 】·【推荐好友】·【打印】·【顶部
相关家电
[显象管型] ·长虹C2588K彩电图像正常,伴音轻但不失真 2013-03-12
[显象管型] ·长虹C2588K彩电图像正常,但伴音忽大忽小,并伴有爆破...2013-03-10
相关评论
   系统暂时关闭评论功能!
最新家电
 长虹液晶电视数据查找...
 GBJ25005 GBJ2501 GB...
 U盘刷机的准备U盘和基...
 AOZ1037的引脚功能
 AOZ3015AI的引脚功能
 刷你的数据灯都不亮了...
热门家电
 AOZ3015AI的引脚功能
 TCL超级芯片8859CSNG...
 海信变频压缩机UVW三...
 JT1199,CH341编程...
 松下NN-K652电脑...
 松下电饭煲显示U15
推荐家电
文章搜索
关键字:
网站声明 | 网站留言 | 友情链接 | 与我在线
Copyright ? 数据之家 All Rights Reserved.2002-2099
邮:2843417081@qq.com