游客,您好
注册
登陆
退出
登录帮助
用户中心
搜索
康佳电视串号检测
备用网址
关于
加入收藏
家电
电脑
平板
游戏
数据
软件
电玩
东芝
L G
BOE
微鲸
夏普
风行
暴风
麦龙
联通
金正
鼎科
论坛
虹星
三星
厦华
熊猫
联想
同方
韩电
乐视
拓步
CNC
看尚
小米
PPTV
杂牌
中韩
现代
惠科
理想
山水
[
电视机
]
[
影碟机
]
[
音响功放
]
[
冰箱空调
]
[
汽车电路
]
[
家用电器
]
[
电器配件
]
[
刷机教程
]
家电
-
电视机
-
TCL
-
显象管型
- 浏览家电
TCLHID29286P(STR6708A电源),雷击,二次不开机
发布日期:2013-3-6 18:55:52 作者: 出处: 浏览:
82
人次 【
大
中
小
】
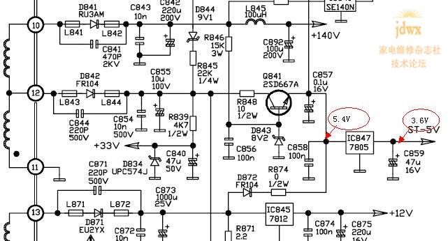
TCLHID29286P(STR6708A电源),雷击,指示灯紫色。带假负载60W灯泡测+B电压26V,遥控开关机,此电压无不变化。CPU板41脚也无跳变电平。待机三极管Q843没问题,短接Q843CE极,强制二次开机电压跳变141V,至此判断开关电源应该正常。脱开Q842,测CPU二次开机电压无变化(0V),但指示灯有变化,由紫色变灭。 换过空白存储器,仍不能开机。 是否CPU损坏,需要单独换CPU,还是换整个CPU板,如数据问题,哪位朋友能发个准确的数据,。
286.jpg
(47.68 KB)
286.jpg
(42.27 KB)
---------------------------------
因为该机CPU的5V待机状态是有Q841组成的稳压电路提供的,二次开机后则是由D872提供,从你描述的情况看,先重点查Q841外围,特别是其B极待机时候,是否为8.2V,既然强制开机后,5V不跌,说明CPU不一定损坏了,所以重心还是放在Q841上吧.
---------------------------------
Q841的外围已经查过了,没有查出问题,真的郁闷死了,本来就是待机5伏低,断开就能升起来,怎么就查不出问题来呢。
---------------------------------
等待中。。。。。。
---------------------------------
正常的中线电压应该是4.5~5V
---------------------------------
查变了Q841周边元件,未见异常,继续等待老师的回复。
---------------------------------
有遇到类似问题的朋友给个思路,。
---------------------------------
大家帮我看看是不是cpu板的问题啊
---------------------------------
更换C855和Q841后故障即可排除
---------------------------------
换块大块试试吧!
---------------------------------
是c855容量变小吧? 请问楼主机子修好了吗?
共有
1
条家电 页次:1/1
分页:
9
1
:
发布人:
-----
【
大
中
小
】·【
推荐好友
】·【
打印
】·【
顶部
】
相关家电
[
平板型
]
·
LT3712【机芯LS10】二次不开机
2013-10-11
[
显象管型
]
·
康力6478雷击后吱吱响如何解决高手帮忙
2013-08-18
[
显象管型
]
·
修雷击疏忽竟败在A3电源上
2013-08-18
[
显象管型
]
·
雷击的收费。谁对谁错???
2013-08-18
[
显象管型
]
·
松下TC2550R雷击无伴音
2013-08-18
相关评论
系统暂时关闭评论功能!
最新家电
长虹液晶电视数据查找...
GBJ25005 GBJ2501 GB...
U盘刷机的准备U盘和基...
AOZ1037的引脚功能
AOZ3015AI的引脚功能
刷你的数据灯都不亮了...
热门家电
AOZ3015AI的引脚功能
TCL超级芯片8859CSNG...
海信变频压缩机UVW三...
JT1199,CH341编程...
松下NN-K652电脑...
松下电饭煲显示U15
推荐家电
文章搜索
关键字:
网站声明
|
网站留言
|
友情链接
|
与我在线
Copyright ?
数据之家
All Rights Reserved.2002-2099
邮:2843417081@qq.com