游客,您好
注册
登陆
退出
登录帮助
用户中心
搜索
康佳电视串号检测
备用网址
关于
加入收藏
家电
电脑
平板
游戏
数据
软件
电玩
东芝
L G
BOE
微鲸
夏普
风行
暴风
麦龙
联通
金正
鼎科
论坛
虹星
三星
厦华
熊猫
联想
同方
韩电
乐视
拓步
CNC
看尚
小米
PPTV
杂牌
中韩
现代
惠科
理想
山水
[
电视机
]
[
影碟机
]
[
音响功放
]
[
冰箱空调
]
[
汽车电路
]
[
家用电器
]
[
电器配件
]
[
刷机教程
]
家电
-
电视机
-
国外
-
松下
- 浏览家电
松下TC-AV29C彩电烧保险丝的检修
发布日期:2013-3-21 17:51:20 作者: 出处: 浏览:
242
人次 【
大
中
小
】
松下TC-AV29C彩电烧保险丝的检修
2002年,第6期,类别:彩电维修
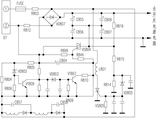
一台松下TC-AV29C彩电,开机即烧保险丝。查市电整流、滤波元件,均无漏电、短路现象,开关管VT801完好,拔下消磁线圈仍烧保险丝。
该机的电源部分设置了交流输入电压自动切换电路,其电路原理简图如附图所示。当输入交流电压高于150V时,电路为普通桥式整流方式;当输入交流电压低于150V时,自动切换电路动作,变为桥式二倍压整流方式,以保证整流输出端有足够的电压。为避免自动切换电路的错误动作(即当电网电压为150V~240V时错误地切换成二倍压整流方式,使整流电压成倍上升,造成元件损坏),该机电源部分设置了倍压整流保护电路。此保护电路由取样电阻R814、R815、R816及稳压二极管VD805和单向可控硅VS805组成。在正常情况下,无论是处于普通整流方式还是处于二倍压整流方式,VD805均处于截止状态,可控硅VS805的控制端G无触发电压,从而也处于截止状态,其A、K端的阻值近似于断路,对整个电路无影响;但当交流电压高于150V时,如果切换到二倍压整流方式(无论是何种原因造成),则由取样电阻R814取得的电压升高,当高于保护临界值25V时,VD805导通,使VS805的G极获得触发电压而导通,即A极对地短路,使保险丝熔断,从而起到保护作用。
根据该机的这一保护原理,分析认为该机烧保险丝是倍压整流保护电路动作所致。由于无法开机测量直流电压,故采用电阻法,围绕有可能造成保护的元件进行检查。在路测单向可控硅VS805未击穿损坏,VD805正常,R814无阻值变大或断路现象,但测得双向可控硅VS804的正、反向电阻值均为0Ω。用同型号可控硅更换后,故障排除。
VS804为交流输入自动切换电路的关键执行元件,相当于切换普通桥式整流和二倍压整流的“开关”。当VS804短路后,造成倍压整流电路恒处于工作状态,在这种情况下,如果当地电网电压低于150V,仍可正常使用;而如果高于150V时,则倍压整流保护电路动作,VS805被触发导通,从而熔断保险丝。
共有
1
条家电 页次:1/1
分页:
9
1
:
发布人:
-----
【
大
中
小
】·【
推荐好友
】·【
打印
】·【
顶部
】
相关家电
[
平板型
]
·
HS280-4N02【电源板】HS280-4N02电源常见故障检修技...
2013-10-10
[
显象管型
]
·
松下2188。2185
2013-08-18
[
显象管型
]
·
松下29;开机30分钟后有伴音
2013-08-18
[
显象管型
]
·
松下TC-2966RS(MX-4)机芯缺红色
2013-08-18
[
显象管型
]
·
教松下TC/TC2566RS
2013-08-18
相关评论
系统暂时关闭评论功能!
最新家电
长虹液晶电视数据查找...
GBJ25005 GBJ2501 GB...
U盘刷机的准备U盘和基...
AOZ1037的引脚功能
AOZ3015AI的引脚功能
刷你的数据灯都不亮了...
热门家电
AOZ3015AI的引脚功能
TCL超级芯片8859CSNG...
海信变频压缩机UVW三...
JT1199,CH341编程...
松下NN-K652电脑...
松下电饭煲显示U15
推荐家电
文章搜索
关键字:
网站声明
|
网站留言
|
友情链接
|
与我在线
Copyright ?
数据之家
All Rights Reserved.2002-2099
邮:2843417081@qq.com