游客,您好
注册
登陆
退出
登录帮助
用户中心
搜索
康佳电视串号检测
备用网址
关于
加入收藏
家电
电脑
平板
游戏
数据
软件
电玩
东芝
L G
BOE
微鲸
夏普
风行
暴风
麦龙
联通
金正
鼎科
论坛
虹星
三星
厦华
熊猫
联想
同方
韩电
乐视
拓步
CNC
看尚
小米
PPTV
杂牌
中韩
现代
惠科
理想
山水
[
电视机
]
[
影碟机
]
[
音响功放
]
[
冰箱空调
]
[
汽车电路
]
[
家用电器
]
[
电器配件
]
[
刷机教程
]
家电
-
电视机
-
厦华
-
显象管型
- 浏览家电
厦华XT-2978T型彩电自动停机故障检修
发布日期:2013-3-18 18:02:27 作者: 出处: 浏览:
302
人次 【
大
中
小
】
厦华XT-2978T型彩电自动停机故障检修
2000年,第26期,类别:彩电维修
一台厦华XT-2978T型大屏幕彩电,每次开机后能正常收看2~3分钟,然后便出现自动停机现象,此时面板上红色待机指示灯亮,但用遥控器却无法实现二次开机。关断整机电源后重新开机,上述故障重现。
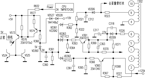
该机遥控电路未设专用的电源,无论在正常工作状态或待机状态,遥控部分电源均由开关电源提供。在待机状态时,开关电源工作在低频间歇振荡状态,各路输出电压均降为正常状态的50%左右。根据故障现象判断,开关电源工作正常,故障应与电源负载过载保护电路有关。该机负载过载保护电路如附图所示,主要由V573、V574、VD527、VD528、VD360、VD361、VD362、VD363、V360、V361等元件构成四路过载保护电路。在正常工作状态下,除V573导通外(因CPU{34}脚输出低电平开机指令)其余保护控制电路均处于截止状态,V574的Vb为5V,VD360可控硅VA=5V、VG=0V。当行输出级异常造成125V负载电流增大时,检测电阻R368上压降增大,使V360b极电压下降而饱和导通,其c极输出125V电压,经R366、R365分压,在R365上的电压大于11V,使稳压管VD362击穿导通,VD360G极得电而导通,使其VA由5V下降为07V,+5V电压经R577、R360、VD360分压使V574正偏导通,其c极输出5V电压加至V573b极,使V573b极电位提高而截止,V524、V525亦截止,通过对开关电源的控制而使整机进入保护停机状态。当场输出级出故障引起27V供电过流时,经R371检测后使V361饱和导通,其c极输出27V电压,经R363、R364分压,在R364上的电压大于11V,同样使VD363击穿导通,引起VD360导通,V574导通、V573截止,V524、V525截止,整机进入保护状态。当某种原因引起行逆程脉冲电压过高时,取自行输出变压器T3029脚的脉冲电压经VD306、C312整流滤波后,再经R321、R322分压使R322上压降大于20V,则VD361击穿导通,同样使VD360导通,V574导通而进入保护状态。当开关电源10V输出负载短路造成10V电压消失时,同样使V574导通而使整机进入保护状态。从上述分析可见,四路保护电路中无论哪一路动作,都会造成可控硅阳极电压下降,所以可控硅阳极电位的检测是检修保护电路的关键点。
在开机能正常收看的状态下,测得开关电源四路输出电压(245V、125V、16V、10V)基本正常,CPU{34}脚01V开机指令正常,可控硅VA=5V正常,而其VG却在0.4V~0.5V间不断闪动。当出现保护停机时,测CPU{34}脚电压仍为01V,可控硅VA=VG=0.7V,证实自动停机是由于保护电路动作所致。为区别保护动作是哪一路电路引起,可分别断开VD361、VD362、VD363和VD527来加以验证。当断开VD361后,试机未出现自动停机现象,说明保护原因是由于行逆程脉冲电压过高引起的。在断开VD361的状态下,开机测VD361负极端电压在20.4V~21V间波动,此时测供视放级的中压由200V上升为214V左右,同时观察到屏幕上左、右两侧出现约1cm宽的黑边。而此时测得开关电源125V电压输出稳定,由此判定行逆程脉冲电压过高是由于逆程电容容量减小引起的。分别拆下逆程电容C344、C345、C352用电容表检测,发现C345已由标值5600pF下降为2400pF左右,且用电吹风加热时容量有减小趋势,而C344和C352容量正常。更换C345并复原VD361后试机,故障再未出现。此时测VD361负极端电压为196V,视放中压也降为204V,可控硅VD360的VA=5V、VG=0V,整机恢复正常。 重庆 李日和
共有
1
条家电 页次:1/1
分页:
9
1
:
发布人:
-----
【
大
中
小
】·【
推荐好友
】·【
打印
】·【
顶部
】
相关家电
[
显象管型
]
·
厦华TC****M系列彩电(MT2968M,MT3468M)维修资料
2013-08-18
[
显象管型
]
·
厦华TS系列彩电(TS2130,TS2150.TS2535)维修实例
2013-08-18
[
显象管型
]
·
厦华ST-2970N的电路图
2013-08-18
[
显象管型
]
·
大屏幕彩电维修资料---场扫描电路故障检修
2013-08-18
[
显象管型
]
·
厦华XT-3468T水平一条亮线。
2013-08-18
相关评论
系统暂时关闭评论功能!
最新家电
长虹液晶电视数据查找...
GBJ25005 GBJ2501 GB...
U盘刷机的准备U盘和基...
AOZ1037的引脚功能
AOZ3015AI的引脚功能
刷你的数据灯都不亮了...
热门家电
AOZ3015AI的引脚功能
TCL超级芯片8859CSNG...
海信变频压缩机UVW三...
JT1199,CH341编程...
松下NN-K652电脑...
松下电饭煲显示U15
推荐家电
文章搜索
关键字:
网站声明
|
网站留言
|
友情链接
|
与我在线
Copyright ?
数据之家
All Rights Reserved.2002-2099
邮:2843417081@qq.com