游客,您好
注册
登陆
退出
登录帮助
用户中心
搜索
康佳电视串号检测
备用网址
关于
加入收藏
家电
电脑
平板
游戏
数据
软件
电玩
东芝
L G
BOE
微鲸
夏普
风行
暴风
麦龙
联通
金正
鼎科
论坛
虹星
三星
厦华
熊猫
联想
同方
韩电
乐视
拓步
CNC
看尚
小米
PPTV
杂牌
中韩
现代
惠科
理想
山水
[
电视机
]
[
影碟机
]
[
音响功放
]
[
冰箱空调
]
[
汽车电路
]
[
家用电器
]
[
电器配件
]
[
刷机教程
]
家电
-
电视机
-
海信
-
显象管型
- 浏览家电
海信牌彩电故障检修四例
发布日期:2013-3-17 8:53:33 作者: 出处: 浏览:
182
人次 【
大
中
小
】
海信牌彩电故障检修四例
2001年,第15期,类别:彩电维修
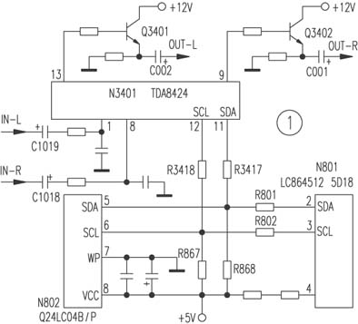
[例1]一台海信TC2975彩电无图无声,而光栅及字符显示正常,用本机键进行预选*作,能搜索到全部频道节目,但不能存储,搜索结束后仍为满屏噪波点。
根据故障现象分析,初步判断该机因存储器工作失常,微处理器N801(LC8645125D18)发出静噪指令,导致无图无声。如图1所示,先查N801{2}、{3}脚电压为4.9V,再测存储器N802(Q24LC4B/P)各脚电压,发现{5}脚(SDA)电压仅2.6V,正常时应为4.8V,其余正常,故怀疑N802损坏,致使CPU与RAM间数据通信失常,产生本故障。但更换后故障依旧。经仔细检查,该机SCL、SDA信号线上还挂接有伴音处理IC N3401(TDA8424),TDA8424是I2C总线控制双声道伴音处理IC,它包括高低音处理、音量控制与均衡、单声/立体声转换等。CPU的SDA信号经R801、R3417与N3401{11}脚相连,断开R3417一端,测N802{5}脚电压已恢复正常,重新搜索,存储正常但无伴音。试将R3400、R3401与N3401的伴音L、R声道输入端{1}、{3}脚断开,直接与耦合电容C001、C002相连,开机出现不正常受控的伴音。由于此时伴音未经N3401处理,当将音量字符指示调出一格时,扬声器音量即为最大,否则为无声,证实N3401损坏。更换之,故障排除。
[例2]一台海信TC2520彩电开机三无,原检修者诉称:该机电源开关管和行输出管击穿短路,保险管F791熔断,更换后屡烧行管。
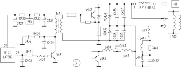
经询问得知:该机电源修复后,+B电压为稳定的140V,且带60W灯泡作假负载工作正常,整机通电后开始时图声正常,数分钟后无光无声,先后烧坏几只行管。曾检查了行推动、行输出级各元件,代换了N101(LA7680)、T401(FBT)和新换的行管(参见图2),均未排除故障。
鉴于该机屡烧行管,且非行管不良和+B电源异常引起,为保险起见,检查时将行供电限流电阻R437由5.6Ω增大到75Ω,取下视放板和高压帽,同时在V432c极接入电压、电流表进行监测,通电约二分钟后行电流增大,电压先缓慢下降,后逐渐变快,当V432 c极电压下降到约90V时,开关变压器发出“吱吱”叫声,迅速关机,手摸行管已发烫。结合故障现象和原检修情况分析,该机行振荡电路中某元件通电后变质,从而引起行频变低或行推动不足的可能性较大;此时,随着该元件的变值其相关的电压也会随之改变。当将万用表接入N101(LA7680){25}脚进行监测时,发现{25}脚电压随着V432 c极电压下降而从正常的7.7V减小至5.6V。焊下C421测量无漏电现象,冷却后复测漏电阻为120kΩ左右。因N101{25}脚为行振荡供电端,该脚电压下降会造成行推动电压幅度不足,导致屡烧行管,更换C421后故障排除。
[例3]一台海信TC2520彩电遭雷击损坏,呈三无状态。
拆开机器后盖,机内有较大焦糊味,观察电源保险丝熔断且玻璃管炸裂,表明机内存在严重短路,电源滤波电容C516(220μF/400V)铝壳已爆裂开,待机控制管V724、V726仅剩下引脚,测开关管V512(C4429)、行管V432(D1879)皆击穿。由于该机损坏元件较多,上门维修时未带足备用件,在征得用户同意后,将电路板拆下带回检修。
首先将明显损坏的元件更换,然后用电阻法从损坏的元件开始顺藤摸瓜进行检测,直到没有短路故障方才通电检查。又测出电源整流管VD501、VD502击穿,限流电阻R501开路,更换之,接入假负载,通电后电源指示灯亮,表明副电源已正常,但测主电源输出的+B电压为零,测V512 c极有约296V电压,b极有0.3V电压,且断电后测C516两端电压消失缓慢,表明主电源未启动。经查故障在待机控制电路,该机待机时主电源由N701(M34300N4-721SP){17}脚进行控制,当{17}脚输出高电平时,CPU输出开机指令。按遥控开关键,测{17}脚电压始终为0V,查CPU供电端{42}脚电压为5V,振荡及复位电路也正常,更换N701后电源恢复正常。此时因电路板与显像管脱机,为确认已排除故障,需测量显像管是否具备形成光栅并产生彩色图像的条件,即测量CRT*座灯丝、加速极、三阴极和FBT的阳极电压,用示波器观察三阴极的视频信号波形和行、场输出*座扫描波形,同时接入扬声器监听伴音是否正常。
由于需要测试的项目较多,通电测试了约5分钟,开关变压器发出“吱吱”声,示波器上显示的测试波形消失,急忙关机,摸V432、L433烫手,查行管V432已击穿。鉴于该机属雷击损坏,怀疑仍有隐蔽损坏件未查出,故慎重地对有关电路进行复查,但未发现损坏元件。如图2所示,困境中断开行枕校电感L481,通电摸L433仍然烫手,噫,该不是未*上偏转线圈的缘故吧,找一代用行偏转线圈接入电路,试机V432温升正常,L433不发热,测试完毕将电路板装入用户机器中,图声俱佳,整机恢复正常。
[例4]一台海信TC2975G彩电收看时无规律自动关机,后来图像呈枕形失真。
仔细询问用户得知:该机二周前出现自动关机故障,短则几分钟,长则数小时甚至数天才出现。根据故障现象,分析机内元件有虚焊的可能性最大,其次可能与枕校电路有关,即两故障现象同一原因,怎么办?先易后难吧,重点对容易产生虚焊的体积大、重量大、功率大、工作时热量大的器件引脚,如电源调整管、行输出管、开关变压器、行输出变压器、大功率电阻、集成电路、接*件等进行检查。开盖后通电试机,约二十分钟后自动关机,测R520与C507(330μF/450V)连接端有约286V电压,而电源开关管V513的c极却无电压。取出电路板检查,开关变压器T501(BCK-150-01GⅡ)引脚周围皆有一圈裂纹,补焊后自动关机故障排除。
海信TC2975G属TB1238/H99A机芯,该机型采用了I2C总线控制技术,当出现枕形失真时,应先检查总线数据是否被调整过,即先查CPU控制软件,后修硬件。海信TC2975G彩电进入总线数据调整的方法是先用遥控器选出第12节目号,然后将音量指示减至最小,接着按静音键,待屏幕右上角显示“D”时就可进行调整分别按上、下方向增减键选择调试项目,按左、右方向增减键调整数据,针对该机枕形失真故障,调至“DPC”、“DPCS”即50Hz枕校和50Hz/60Hz枕校项目,分别将项目字符下方的数据从“FB”、“0F”调整至“00”、“00”后枕形失真消失,光栅已恢复正常,然后用遥控关机后再开机,使机器退出总线数据调整状态,故障排除。
小结:检修采用I2C总线控制技术的彩电而需要在用户处进行总线调整时,有条件的应带上彩色电视信号发生器,或选择电视台播放测试图时调整,例如在星期二下午和每天早晨八时前进行。如果用户已经知道进入电视机总线调整状态的方法后,要适当地给用户介绍一些新型彩电I2C总线控制技术常识,并讲清楚为保证电视机正常收看,不能自行随意进行调整(此例故障用户后来告知系误调所致),同时应将全部总线数据记录下来存档,以便今后在必要时快速恢复该机的原始总线数据。
共有
1
条家电 页次:1/1
分页:
9
1
:
发布人:
-----
【
大
中
小
】·【
推荐好友
】·【
打印
】·【
顶部
】
相关家电
[
平板型
]
·
海信MST628升级方法
2017-01-25
[
显象管型
]
·
海信DP2999彩行
2013-08-18
[
显象管型
]
·
海信TC2107F行管基极电压高
2013-08-18
[
显象管型
]
·
东凌牌彩电不能二次开机…请帮忙指点…谢谢
2013-08-18
[
显象管型
]
·
海信电视搬到店里就有伴音,拿回去没有!
2013-08-18
相关评论
系统暂时关闭评论功能!
最新家电
长虹液晶电视数据查找...
GBJ25005 GBJ2501 GB...
U盘刷机的准备U盘和基...
AOZ1037的引脚功能
AOZ3015AI的引脚功能
刷你的数据灯都不亮了...
热门家电
AOZ3015AI的引脚功能
TCL超级芯片8859CSNG...
海信变频压缩机UVW三...
JT1199,CH341编程...
松下NN-K652电脑...
松下电饭煲显示U15
推荐家电
文章搜索
关键字:
网站声明
|
网站留言
|
友情链接
|
与我在线
Copyright ?
数据之家
All Rights Reserved.2002-2099
邮:2843417081@qq.com