游客,您好
注册 登陆 退出 登录帮助 用户中心 搜索 康佳电视串号检测 备用网址 关于 加入收藏
家电 电脑 平板 游戏 数据 软件 电玩 东芝 L G BOE 微鲸 夏普 风行 暴风 麦龙 联通 金正 鼎科 论坛
虹星 三星 厦华 熊猫 联想 同方 韩电 乐视 拓步 CNC 看尚 小米 PPTV 杂牌 中韩 现代 惠科 理想 山水
[电视机] [影碟机] [音响功放] [冰箱空调] [汽车电路] [家用电器] [电器配件] [刷机教程]                    
家电 - 电视机 - 海信 - 显象管型 - 浏览家电
海信TC2150BK彩电开关电源工作原理及维修
发布日期:2013-3-17 8:44:33 作者: 出处: 浏览:103 人次 【

海信TC2150BK彩电开关电源工作原理及维修
2000年,第24期,类别:彩电维修

  维修中发现,该机开关电源部位损坏的情况占多数,并且有一定规律性,下面就电源的工作原理、损坏特点及维修中应注意的问题作一介绍。
  一、电源工作原理
  1电源的振荡过程
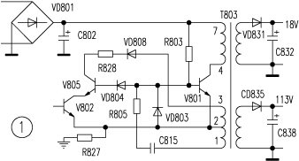
  220V交流电经过全桥VD801整流、C809滤波变为300V直流电压(见图1),一路经电源变压器T8037、4绕组加到开关管V801c极,另一路通过R803为V801注入b极电流,V801开始导通,T8031、2绕组感应出1正、2负的电压,该电压通过C815、R805、L802、V801发射结对C815充电,使V801b极电流增大,其c极电流进一步增加。T8037、4绕组电流的增加,使T8031、2绕组感应电压进一步增大,此正反馈使V801迅速饱和。随着对C815充电,C815下端的电压逐步升高,充电电流逐步减小。当V801b极电流减小至不足以维持V801饱和时,V801c极电流开始减小,T8037、4绕组电流的减小在T8031、2绕组感应出2正、 1负的电压,该电压使V801的发射结反偏,V801b极电流进一步减小,此反馈使V801迅速截止。V801截止期间,C815所充下正、上负电压通过VD803、R805放电,V801b极电压逐步升高,当升高到07V时,V801再次导通,电源形成振荡。
  2电源的稳压原理
  电源稳压电路由N803、N801、V803、V802等元件组成。取样比较集成块N803接主电压113V输出端(见图2),当主电压升高时,升高的电压与N803内部的基准电压比较,误差放大后使N8032脚输出电压降低,N8011、2脚压差增加,内部发光二极管发光强度增强,3、4脚等效电阻减小,V803b极电流增加,其c极电压降低,V802b极电流增加,V802c、e极等效电阻减小,V802对V801b极电流分流增加,V801导通时间减小,T803储能减少,T803次级绕组输出电压降低,从而保持主电压输出基本不变。
  3电源的过压、过流保护
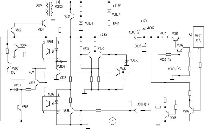
  电源开关管V801e极通过R827接到开关电源的热地端,开关电源工作时,V801e极电流在R827上产生压降(见图3)。当负载过重造成V801电流增大时,R827压降增大,当增大到一定值时,V804导通,V802导通增强,V801b极电位降低,开关电源振荡暂时停止,防止V801过流损坏。
  当电网电压过高或控制部分出现故障时,V801c极脉冲幅度增大,T8033、2绕组脉冲幅度增大,当增大到一定值时,稳压管VD810击穿,V806饱和导通,将V801b极钳位在02V,开关电源振荡暂时停止,防止V801因c极脉冲幅度过大击穿损坏。
  4电源待机状态控制过程
  按下待机键后,微处理器N9019脚输出高电位(见图4),通过V909、V908转换,使XS001*座1脚为低电位。该低电位一方面使V836截止,N802内部发光二极管发光,3、4脚等效电阻减小,V807c极电流增加,V804b极电压升高,V802b极电流增加,V802对V801的分流作用增加,V801导通时间变短,使开关电源输出电压降低;另一方面该低电位使V835截止,N801的控制通过由V833、V834、V832等元件组成的反馈电路完成。待机时VD835负端输出电压的变化通过VD837、R842反馈到V833b极,通过V833、V834改变V832的导通程度,由V833接替N803对电源的控制,避免待机时输出电压大幅度变化。具体工作过程为:V835截止后,当待机电压升高时V833b极电压升高,通过V834使V832导通增强,N801导通增强,V803b极电流增加,V802导通增强,对V801b极分流增加,V801导通时间变短,主电压降低。
  5待机时微处理器的供电
  该机型未设副电源,待机时由V831、VD834组成串联稳压电路,产生76V电压,通过*接件XS0012脚供主板,再经V001、V002、VD004等分立 元件组成的稳压电路再次稳压,形成稳定的5V电压,供微处理器待机时使用。
  二、海信2150BK彩电开关电源部分损坏的特点
  1开关电源热端部分的损坏特点
  该机设有过流保护电路,但取样电阻R827所用功率余量太小,一旦开关管击穿或R827首先损坏,造成的后果是相同的。即R827断路后,开关管e极电流首先损坏V804的发射结,造成开关电源失控,开关管击穿,300V电压通过R815、VD808将V804、VD805、V803、V802、V805击穿(见图3)。
  在检修时,如发现V801击穿,上述元件则无一幸免,甚至连同R828、N801一起损坏。一旦发现V801损坏,应将上述元件全部检查一遍,盲目通电,会再次损坏开关管和其它元件。
  R827损坏一般是外皮烧黑、开路,无法辨认色环。我们修理由别处转来的未修复机时,发现有维修者将该电阻换成27Ω的情况,原因可能是原维修者将电路图上所标R27误认为27Ω。也遇到过将两只1Ω电阻并联后替代R827的情况,可能是原维修者找不到027Ω的电阻而为之,因而造成开关电源不工作,使维修工作陷入困境。该电阻的阻值是027Ω,其阻值大小对开关电源的工作影响很大。当其阻值增加到04Ω时,会造成主电源113V输出只有十几伏;当其阻值增加到05Ω时,+B端用三用表基本上测不出电压,但用示波器在V801c极还可以测到振荡波形。如果无027Ω电阻更换,可用黑白电视机电源变压器初级绕组漆包线(长约6cm),测好阻值后绕在一只大阻值的电阻上替换R827,既可以满足R827的功率要求,又能满足R827阻值的精度需要。
  V801击穿,热端除以上元件损坏外,还发现个别机有R828损坏的现象。R828损坏会造成开关电源输出电压波动,图像横向大小出现变化。
  2海信2150BK彩电开关电源输出端损坏特点
  该机电源部分另一个常见的故障点是电源的待机电源部分。若开机面板红灯亮,按待机键电视机无反应,一般是待机电源部分损坏。待机时V831担负着整个微处理器部分的供电电流,从待机转换到正常工作的瞬间,V831处于较大电流下,其集电结要承受110多伏电压变化,很容易被击穿。V831击穿后,主电压会加到V001、V002而击穿,R002烧断。
  待机电源损坏的直观特点是主板上R002、R003外表烧黑,有的机器还会有C005电容烧爆的情况。出现这种情况后损坏的元件有V831、VD834、C005、V001、V002、VD004、R002,严重时甚至损坏微处理器N901、存储器N902。
  在修复待机电源损坏时,应注意两个问题。一是要将V831换成比C2258耐压高、c极最大允许电流大的三极管,我们一般用彩电的视放管替代。二是注意检查待机控制部分的几只三极管,在以往修复待机电源损坏时,发现也有机器除损坏以上元件外,V833、V834、V836三极管中还有个别管子有损坏的情况。
山东 李海燕 常红灿
    




共有1条家电 页次:1/1 分页: 9 1 :
发布人:----- 】·【推荐好友】·【打印】·【顶部
相关家电
[平板型] ·海信MST628升级方法2017-01-25
[显象管型] ·海信DP2999彩行2013-08-18
[显象管型] ·海信TC2107F行管基极电压高2013-08-18
[显象管型] ·海信电视搬到店里就有伴音,拿回去没有!2013-08-18
[显象管型] ·海信TC2189A干扰2013-08-18
相关评论
   系统暂时关闭评论功能!
最新家电
 长虹液晶电视数据查找...
 GBJ25005 GBJ2501 GB...
 U盘刷机的准备U盘和基...
 AOZ1037的引脚功能
 AOZ3015AI的引脚功能
 刷你的数据灯都不亮了...
热门家电
 AOZ3015AI的引脚功能
 TCL超级芯片8859CSNG...
 海信变频压缩机UVW三...
 JT1199,CH341编程...
 松下NN-K652电脑...
 松下电饭煲显示U15
推荐家电
文章搜索
关键字:
网站声明 | 网站留言 | 友情链接 | 与我在线
Copyright ? 数据之家 All Rights Reserved.2002-2099
邮:2843417081@qq.com